| 注意:访问本站需要Cookie和JavaScript支持!请设置您的浏览器! • 打开购物车 • 查看留言 • 付款方式 • 联系我们 |
![]() |
| 首页 | 电子入门 | 学单片机 | 免费资源 | 下载中心 | 商品列表 | 象棋在线 | 在线绘图 | 加盟五一 | 加入收藏 | 设为首页 |
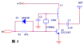
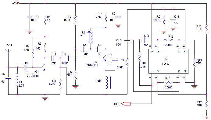
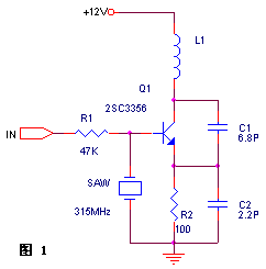
| 选择分类:当前分类——实用电路 相关联或者相类似的文章: 51单片机 Keil C 延时程序的简单研究(483) 基础知识 之 实用电子电路入门(一)(481) BA1404调频发射模块(481) 给想学单片机的同学们(480) 不要太晚睡...?(480) 论教师职业道德建设的四大机制(479) 转载收藏——如何应对AVR芯片容易被破解!(479) USB接口在串行通信中的应用(479) 315M遥控电路设计(479) C1970与C1971的区别 (478) 假网站伪造银行网站专套储户密码(478) 用BA1404制作无线话筒(477) 用AT89C2051设计的多功能密码锁 (476) ss570122的雕刻机制作过程(6)(476) 制订计划学习法(推荐)(475) 一种简单串行鼠标控制的单片机实现(475) 串联型稳压电源(475) 电视机常用名词中英文对照(下)(473) LED滚动显示屏简介(473) 有关器官捐赠的三则新闻(472) 首页 前页 后页 尾页 本站推荐: | 315M遥控电路设计
1、 本站不保证以上观点正确,就算是本站原创作品,本站也不保证内容正确。 2、如果您拥有本文版权,并且不想在本站转载,请书面通知本站立即删除并且向您公开道歉! |
|
本站协议 |
版权信息 |
关于我们 |
本站地图 |
营业执照 |
发票说明 |
付款方式 |
联系方式
深圳市宝安区西乡五壹电子商行——粤ICP备16073394号-1;地址:深圳西乡河西四坊183号;邮编:518102 E-mail:51dz$163.com($改为@);Tel:(0755)27947428 工作时间:9:30-12:00和13:30-17:30和18:30-20:30,无人接听时可以再打手机13537585389 |