选择分类:当前分类——当前分类
本站推荐:
带语音报数功能的抢答器
文章长度[1258] 加入时间[2007/9/14] 更新时间[2026/2/21 14:24:50] 级别[0] [评论] [收藏]

带语音报数功能的抢答器

福星电子网的原创(转载请注明出处)——出自福星电子网

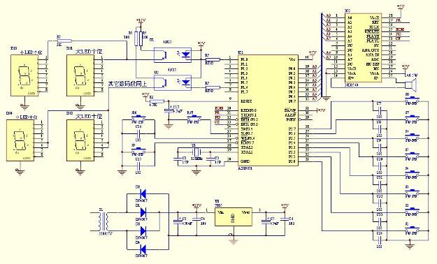
    现在市面上的抢答器类型很多,带有语音功能的抢答器不是很多且其价格较贵。本文介绍一款带有语音报数功能的抢答器。抢答器由单片机(AT89S52)、语音芯片(ISD2560)、20cm的LED及少数外围元件构成。由于采用单片机,外围电路非常简单,但是功能不比一般的抢答器少。
    此抢答器具有防作弊功能、语音报数功能、两组显示功能 。

 

抢答器的前面板图,由两位大LED组成。

抢答器的后面板图,有两位小数码显示,红色为复位按钮,下面插口为抢答按钮插口。

抢答按钮及线。

抢答器原理图 doc下载源程序HEX文件

 

1、 本站不保证以上观点正确,就算是本站原创作品,本站也不保证内容正确。
2、如果您拥有本文版权,并且不想在本站转载,请书面通知本站立即删除并且向您公开道歉! 以上可能是本站收集或者转载的文章,本站可能没有文章中的元件或产品,如果您需要类似的商品请 点这里查看商品列表!