注意:访问本站需要Cookie和JavaScript支持!请设置您的浏览器! 打开购物车 查看留言付款方式联系我们
初中电子 单片机教材一 单片机教材二
搜索上次看见的商品或文章:
商品名、介绍 文章名、内容
首页 电子入门 学单片机 免费资源 下载中心 商品列表 象棋在线 在线绘图 加盟五一 加入收藏 设为首页
本站推荐:
光信书没有用,一定要自己动手做!
文章长度[1162] 加入时间[2006/10/7] 更新时间[2026/3/7 9:01:55] 级别[3] [评论] [收藏]
一款玩具电子琴
2003年,第7期,类别:电子技校


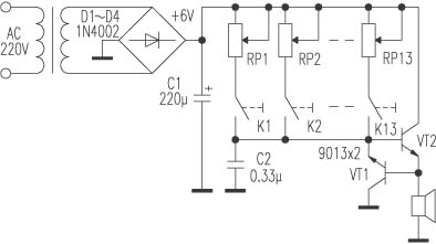
电路见附图,该电子琴的振荡器部分用了两只同型号三极管VT1和VT2,相当于两个串联的开关。当VT1、VT2截止时,电容C2充电;当VT1、VT2导通时,C2经VT1、VT2放电。附图中的13只可调电阻RP1~RP13是电子琴的音阶电阻,同时也是振荡器的定时电阻。K1~K13是琴键开关。接通电源,当琴键按下时,+6V直流电压经音阶电阻RP1~RP13和琴键K1~K13向电容C2充电,C2很快被充满,这使VT2的基极为高电平,故VT2饱和导通(相当于第一只开关接通)。此时电流流过扬声器,在扬声器两端产生较大的电压降,这又使VT1的基极为高电平,故VT1也随之饱和导通(相当于第二只开关接通),C2所充的电经VT1的c、e极迅速放电。C2放完电后,其残存电压很低(VT1的c、e极饱和压降,为零点几伏),不足以维持VT1和VT2导通,因两管导通需C2提供约1.4V电压(两发射极压降之和),故VT1和VT2两只“开关”全部关断。此后,电源再次经RP1~RP13和K1~K13向C2充电,当C2充满电后,电路再次重复上述过程,从而产生音频振荡,振荡信号推动扬声器发出音乐声。调试时依次按下K1~K13,然后调节RP1~RP13的值,使扬声器依次发出5、6、7……1、2、3的音阶声即可。

安徽 李诗海


在新窗口打开查看!
 
本制作站长未加仍何修改,稍稍有点经验的朋友一看电路原理图就知道有严重错误。
按照原作者意思,VT1的CE极是应该调换才对的。可是,有过制作经验的朋友就知道,这样的制作是不成功的,即使有成功的可能性,也是非常非常小的(小于1%,这是因为在电源纹波大质量差时以及运用了特殊的9013三极管后是有可能会起振发声的。)。对此大家可以用本站的万能电子实验板(电子实验套件中的配件)做实验验证。
站长之所以转载本文,是希望大家学到更多的知识和经验,光信书没有用,一定要自己动手做!



1、 本站不保证以上观点正确,就算是本站原创作品,本站也不保证内容正确。
2、如果您拥有本文版权,并且不想在本站转载,请书面通知本站立即删除并且向您公开道歉! 以上可能是本站收集或者转载的文章,本站可能没有文章中的元件或产品,如果您需要类似的商品请 点这里查看商品列表!
本站协议 | 版权信息 |  关于我们 |  本站地图 |  营业执照 |  发票说明 |  付款方式 |  联系方式
深圳市宝安区西乡五壹电子商行——粤ICP备16073394号-1;地址:深圳西乡河西四坊183号;邮编:518102
E-mail:51dz$163.com($改为@);Tel:(0755)27947428
工作时间:9:30-12:00和13:30-17:30和18:30-20:30,无人接听时可以再打手机13537585389