注意:访问本站需要Cookie和JavaScript支持!请设置您的浏览器! 打开购物车 查看留言付款方式联系我们
初中电子 单片机教材一 单片机教材二
搜索上次看见的商品或文章:
商品名、介绍 文章名、内容
首页 电子入门 学单片机 免费资源 下载中心 商品列表 象棋在线 在线绘图 加盟五一 加入收藏 设为首页
 商品分类
※ 电子制作套件 ※
入门初学套件· 单片机应用套件
无线对讲话筒· 数字钟数字电路
收音功放套件· 功放套件
电话门铃电平· 万用表电源
LED节能灯套件· 遥控开关报警
竞赛实训设计· 传感器类套件
贴片练习套件· 显示屏套件
※ 电子实验套件 ※
单片机编程器· 初学实验套件
单片机产品· 实验板元件
LCD模块下载· 面包板
※ 电子工具 ※
仪器仪表· 电钻/钻头
焊接固定· 镊钳螺丝刀
工具套装· 元件盒胶袋
※ 电子电路板 ※
万能线路板· 感光敷铜板
收音功放成品· 其它成品板
单片机类光板· 印刷电路光板
※ 电子元器件 ※
电阻· 电容
电位器可调电阻· 二极管
三极管· 发光二极管
可控硅· 场效应管
电感线圈· 晶振滤波器
蜂鸣压垫片· 保险管灯泡
数码管点阵· 继电器干簧管
※ 贴片元器件 ※
贴片二极管· 贴片电阻/容
贴片三极管· 贴片常用IC
贴片40/74系· 贴片电感开关
贴片单片机·
※ 五金塑胶线材 ※
开关· IC插座
插头插座· 杜邦插接件
旋钮· 热缩管
电动机· 电子导线
连接线· 散热片
螺丝弹簧· 电池盒扣
电子制作盒·
※ 集成电路IC ※
单片机芯片· CD40系列IC
配单片机IC· 74LS系列IC
74HC系列IC· 运放耦合器
收发功放IC· 电源稳压IC
音乐动物IC· LED芯片
※ 模组传感器 ※
特色传感模块· 无线模块开关
传感测试探头· 气温湿传感器
※ 日常电子产品 ※
电源变压器· 图书管资料
功放收音机· 其它产品
喇叭· 音响炮筒
※ 特价电子 ※
新品优惠· 特价商品
库存回收· 停止供货
当前位置: 首页 >>> 【图片版】 【图文版】 【文字版

注:为了提高网速,图片可能被压缩! 图片仅供参考!
FM调频单管无线话筒套件
商城价格:¥2.50 元  免费注册有礼送
贵宾价格:¥2.13 元  加入贵宾更优惠
单件重量:9 克(仅供参考,包装重量另计)
  货源充足 支持零售   加入收藏  我要评论
点这里将商品放入购物车 

如果您喜欢该商品,您可以放入购物车!当您选好商品后,您可以留下您的地址和电话并提交订单,本站会按顺序处理!

请您放心,提交订单并不表示必需购买。 提交订单仅仅是信息交流的一种方法,仅仅只代表了您临时的潜在需求,您完全可以决定不购买,并且不需要任何理由。

注:本站图片仅供参考!因各种原因,图片与实物不一定相符,不便之处敬请谅解!我们会尽快改良!

相对来说,无线话筒是一个难度稍大的电子制作,经验不足的情况下,在安装、调试各方面出错都不会成功,多次更改后往往最后以失败告终。
本套件采用了传统电路方式,本站在元件选取方面又做了大量试验,按图选取元件,一次制作成功率接近100%!特别适合广大电子爱好者试作,集累宝贵的经验!
大家有了经验,本站以后还会提供一些高难度的多功能的无线话筒给大家制作。例如:自动开机关机、自动适应环境声音大小、晶振稳频、长距离等等。

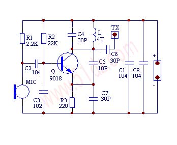
新电路板进行了一些改动,去掉了旧电路板实用性不是很大的短路插针,进行了重新排版布线,这使得无线话筒的工作效果更好,新电路板的原理图如下:

MIC是驻极体话筒,它的作用就是感应空气中声波的微弱振动,并输出跟声音变化规律一样的电信号。本站选用的是灵敏度较高的话筒,一般可以输出几十毫伏以上的音频信号,这个信号足以调制下一级的高频振荡信号的频率。注意:话筒有正负极之分,一般和外壳相通的是负极。
R1是MIC驻极话筒的偏置电阻,有了这个电阻,话筒才能输出音频信号,这是因为MIC话筒内部本身有一极场效应管放大电路,用来阻抗匹配和提高输出能力等作用。注意:话筒不要选灵敏度太高的话筒,否则容易出现声反馈,出现自激叫声。
C2是音频信号耦合电容,将话筒感应输出的声音电信号专递到下一级。
C3是Q9018的基极滤波电容,一方面滤除高频杂音,另一方面让Q9018的高频电位为0,对50MHz以上的高频电路来说,Q9018是一个共基极放大电路,这是最后能形成振荡的基础。因为振荡电路的基础条件就是必须具备一定的增益,再就是具备合适相位的反馈(一般是正反馈)。
R2是Q9018的基极偏置电阻,给Q提供一个较小的基极电流,Q将会有一个较大的发射极电流到过R3。由于R2、R3中的电流作用会在各自电阻上产生压降并互相影响,结果会自动稳定在某一数值状态,这就是书上讲的射极跟随器,直流负反馈不稳定直流工作点的作用。
R3是Q9018的发射极电阻,这里起稳定直流工作点作用,和C7还组成了高频信号负载电阻作用,也是整个高频振荡回路的一部分。
C4和L组成并联谐振回路,起到选择振荡频率的主要作用,改变C4的容量或者改变L的形状(包括圈数),可以方便的改变发射频率。
C6是高频信号输出耦合电容,目的是为了让高频信号变成无线电波幅射到天空中。因此,天线最好坚直向上,长度最好等于无线电波频率波长(或者整数倍),四周应该开阔,不要有金属物阻挡。说明:波长等于频率的倒数,频率变化,波长也会变化,再说,天线具体的长度还与电路输出阻抗、天线粗细等等有关,在业余情况下,随便接一段电线就行了。(如果为了追求最远的发射距离,大家可以自行多做这方面的尝试,本站元件包经过本站技术人员试验,效果是可以轻松达到50米以外的。)
C5是反馈电容,电路起振的关键元件就是它了。分析本电路的高频状态时,集电极是输出,发射极是输入,输出信号通过C5加到输入端,产生强烈的正反馈,自然就产生振荡了。这实际上也就是书中所说的电容三点式振荡电路。
C1是电源滤波电容,给交流信号提供回路,减小电源的交流内阻。

PCB板图如下:


原来的原理图详见:/pic/MIC-1.gif 只要元件质量无问题,线路没有接错,通过即可进入调试。

本站采用大线圈有三个方面的道理:

使用大线圈即使不用发射天线,发射距离也可达一二十米。
使用大线圈易于调节,这对初学者特别重要。
使用大线圈频率范围宽,频率易对准,声音效果好。


查看和发表评论
管理员一般会在8-48小时内回复,会删除无意义的留言以及重复留言,请保证留言标题清晰,内容明确!
1、评论不代表本站观点。 另外,即使是本站原创作品,本站也不保证内容绝对正确。
2、如果您拥有本文版权,并且不想在此处发表,请书面通知本站立即删除并且向您公开道歉!

2010年优惠大酬宾:凡在本商城免费注册并且提交订单购买商品者,本站都会例行赠送《电脑钻孔的万能线路板一》一块! 查看详情
本站协议 | 版权信息 |  关于我们 |  本站地图 |  营业执照 |  发票说明 |  付款方式 |  联系方式
深圳市宝安区西乡五壹电子商行——粤ICP备16073394号-1;地址:深圳西乡河西四坊183号;邮编:518102
E-mail:51dz$163.com($改为@);Tel:(0755)27947428
工作时间:9:30-12:00和13:30-17:30和18:30-20:30,无人接听时可以再打手机13537585389