科学研究表明,运动变化着的物体更能吸引人注意。这在部分动物中更是明显,据说青蛙只能看见运动的物体,蜜蜂只蛰逃跑中的人等等。本电路就是这样,自动熄灭和自动点亮来吸引人注意。另外,这种亮灭间隔的工作,还可以起到省电的作用,试想,海上航标灯如果亮一秒、熄两秒的方式工作,那么耗电会变成长亮方式的三分之一,并且这样也不会让渔民回家找不到方向。如果有一种手电筒,利用这种自动间隔亮灭的工作,通过调节亮灭的交替时间,就可以数倍的延长使用时间!本电路就具有这种功能! 这里个套件里面配的是小灯泡,不是二极管相对成本要高一些。
一、目的及要求:
l 通过对本制作的安装、焊接、测试,了解电子产品的内部构造,训练动手能力,掌握元器件的识别、简易测试以及整机调试工艺。
l 熟练使用电烙铁、剪钳、万用电表等电子工具。
l 对照电路原理图,了解工作原理,图上符号,并与实物对照。
l 认真仔细的安装焊接,排除安装焊接过程中出现的故障。
二、电路原理图及工作原理:

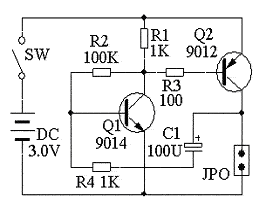
R1为Q1的集电极电阻,R2为Q1的基极的偏置电阻,使三极管Q1、Q2工作在放大状态。C1、R4组成反馈回路。当接通电源后,微小的电源波动或噪声经Q1、Q2放大,从Q2的集电极输出,再经C1、R4反馈回 Q1的基极,再经Q1、Q2进一步放大,再从Q2的集电极输出,经C1、R4再一次反馈回Q1的基极。。。就这样一次一次的放大,当放大到一定程度后,小灯炮点亮,当再放大到一定程度后,三极管完全导通不能再放大;由于不能再放大,微小的电源波动或噪声只能使输出端信号强度减少,经Q1、Q2后,从Q2的集电极输出更小的信号,再经C1、R4反馈回 Q1的基极,再从Q2的集电极输出进一步减小的信号,经C1、R4再一次反馈回Q1的基极。。。就这样一次一次的减小,当到一定程度后,小灯炮熄灭,当再小到一定程度后,三极管完全截止不能再减小;微小的电源波动或噪声又使输出端信号强。。。。就这样一直循环。小灯泡就亮、灭一直循环...改变C1和R4的值可以改变小灯泡闪烁的频率;C1变小可以加快灯自动变亮和自动熄灭的速度,反之亦然;R4变小可以缩短灯炮每次的点亮的时间,反之亦然。感快体验这种局外人体验不到的成功乐趣吧!
套件详细资料:印刷电路板,原理图,元件清单,元件,制作步骤说明等等。

查看和发表评论 管理员一般会在8-48小时内回复,会删除无意义的留言以及重复留言,请保证留言标题清晰,内容明确! 1、评论不代表本站观点。 另外,即使是本站原创作品,本站也不保证内容绝对正确。 2、如果您拥有本文版权,并且不想在此处发表,请书面通知本站立即删除并且向您公开道歉! |