注意:访问本站需要Cookie和JavaScript支持!请设置您的浏览器! 打开购物车 查看留言付款方式联系我们
初中电子 单片机教材一 单片机教材二
搜索上次看见的商品或文章:
商品名、介绍 文章名、内容
首页 电子入门 学单片机 免费资源 下载中心 商品列表 象棋在线 在线绘图 加盟五一 加入收藏 设为首页
 商品分类
※ 电子制作套件 ※
入门初学套件· 单片机应用套件
无线对讲话筒· 数字钟数字电路
收音功放套件· 功放套件
电话门铃电平· 万用表电源
LED节能灯套件· 遥控开关报警
竞赛实训设计· 传感器类套件
贴片练习套件· 显示屏套件
※ 电子实验套件 ※
单片机编程器· 初学实验套件
单片机产品· 实验板元件
LCD模块下载· 面包板
※ 电子工具 ※
仪器仪表· 电钻/钻头
焊接固定· 镊钳螺丝刀
工具套装· 元件盒胶袋
※ 电子电路板 ※
万能线路板· 感光敷铜板
收音功放成品· 其它成品板
单片机类光板· 印刷电路光板
※ 电子元器件 ※
电阻· 电容
电位器可调电阻· 二极管
三极管· 发光二极管
可控硅· 场效应管
电感线圈· 晶振滤波器
蜂鸣压垫片· 保险管灯泡
数码管点阵· 继电器干簧管
※ 贴片元器件 ※
贴片二极管· 贴片电阻/容
贴片三极管· 贴片常用IC
贴片40/74系· 贴片电感开关
贴片单片机·
※ 五金塑胶线材 ※
开关· IC插座
插头插座· 杜邦插接件
旋钮· 热缩管
电动机· 电子导线
连接线· 散热片
螺丝弹簧· 电池盒扣
电子制作盒·
※ 集成电路IC ※
单片机芯片· CD40系列IC
配单片机IC· 74LS系列IC
74HC系列IC· 运放耦合器
收发功放IC· 电源稳压IC
音乐动物IC· LED芯片
※ 模组传感器 ※
特色传感模块· 无线模块开关
传感测试探头· 气温湿传感器
※ 日常电子产品 ※
电源变压器· 图书管资料
功放收音机· 其它产品
喇叭· 音响炮筒
※ 特价电子 ※
新品优惠· 特价商品
库存回收· 停止供货
当前位置: 首页 >>> 【图片版】 【图文版】 【文字版

注:为了提高网速,图片可能被压缩! 图片仅供参考!
电脑定时4路控制开关成品板
商城价格:¥26.00 元  免费注册有礼送
贵宾价格:¥22.10 元  加入贵宾更优惠
单件重量:85 克(仅供参考,包装重量另计)
  货源充足 支持零售   加入收藏  我要评论
点这里将商品放入购物车 

如果您喜欢该商品,您可以放入购物车!当您选好商品后,您可以留下您的地址和电话并提交订单,本站会按顺序处理!

请您放心,提交订单并不表示必需购买。 提交订单仅仅是信息交流的一种方法,仅仅只代表了您临时的潜在需求,您完全可以决定不购买,并且不需要任何理由。

注:本站图片仅供参考!因各种原因,图片与实物不一定相符,不便之处敬请谅解!我们会尽快改良!

您想利用电脑来控制你的电器、电子设备吗?本站推出免费的《电脑定时开关控制软件》!该软件设置简单、体积小巧、即开即用!本软件可以独立运行,真实演示,配合本站的控制板,就可以实现您想要的功能!

给控制板接通电源后,LED2电源指示灯点亮。

如果没连接电脑或电脑没运行控制软件,本板就是一个四路手动开关控制板,可以通过四个按键来控制四个继电器输出,此时,LED1熄灭,同时蜂鸣器嘀嘀响,表示没有和电脑联机,本板不受电脑控制。

当电脑上运行控制软件、串口线也正常连接时,板上LED1闪烁,蜂鸣器停止发声,继电器绝对的按照电脑输出的状态工作,控制板上的按键将不起作用。

在电脑上控制软件中,可以用鼠标点击控制各继电器的输出状态,也可以设置定时自动控制各路继电器的输出状态。

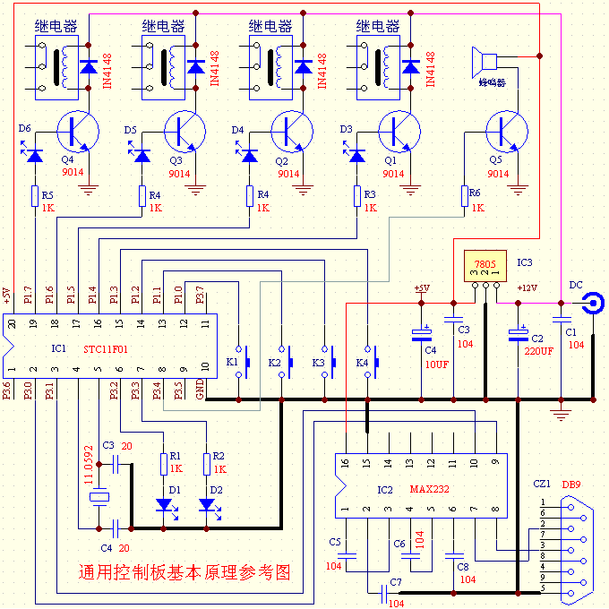
下面是PCB布线图(电路板设计为了多种用途,有些焊盘本板是空着不用的):

下面是电路原理参考图(在上面PCB板上安装不同的元件就可以形成系列化的产品,套件组装请按原理图、PCB图相结合):

下面是四路电脑定时开关控制板组装好的成品板(48元仅含下面成本品一块,软件请在后面下载,电脑连接线 请另购或自行制作):

 

在电脑内设置定时打开和定时关闭的时间,通过电脑来控制各种电器的电源开关。可以应用在各学校、各单位的自动打铃、自动广播、自动路灯等可以用电脑来自动控制的某些方面。

说明:我们的软件是支持8路定时的,但是本商品是4路或者2路的板,这是不影响使用的,至于8路的控制板,我们觉得用途也不是很大,并且成本较高,我们会在稍后推出。注意:将电器的开关线接到本板上继电器的开关(开关线需要使用者会用电烙铁焊接)。

现在向大家介绍一下软件:(后面有软件下载地址,解压后即可使用!)

本软件最多支持255条(次)设定值,单路设定次数不限!但是,总次数只能小于255!不过,本软件是完全免费的!需要更多次数和更多路数都需要联系我们更改软件。


本软件特点:

可以用电脑控制各种电器、设备实现定时自动或者手动开关。软件启动自动查看电脑可用的控制端口(串口)。如果使用USB转串口,可在串口中断恢复后自动正常工作。

请注意:

控制板的输出状态一定是按照软件的输出状态来工作的,如果电脑关机,控制板会维持在最后状态,并指示脱机状态(LED2指示灯熄灭,同时发声报警)。
因此,请不要关闭本软件,请不要关闭运行本软件的电脑。还有,请保证电脑和控制板的连接线不要断开!(自行改装成的无线控制,请确保在无线电波范围内;自行制作的连接线请将电脑连接线长度限制在30米以内!)

用电脑控制电器、设备自动开关就是这么简单!五一电子长年提供配套的电路控制板、元件包、制作套件!控制板的成本和某些电线、施工的成本相比可以忽略不计!

 

点这里下载《电脑定时开关控制软件》,解压缩后即可使用!使用中有任何问题请向我们反应!

相关商品:

查看和发表评论
管理员一般会在8-48小时内回复,会删除无意义的留言以及重复留言,请保证留言标题清晰,内容明确!
1、评论不代表本站观点。 另外,即使是本站原创作品,本站也不保证内容绝对正确。
2、如果您拥有本文版权,并且不想在此处发表,请书面通知本站立即删除并且向您公开道歉!

2010年优惠大酬宾:凡在本商城免费注册并且提交订单购买商品者,本站都会例行赠送《电脑钻孔的万能线路板一》一块! 查看详情
本站协议 | 版权信息 |  关于我们 |  本站地图 |  营业执照 |  发票说明 |  付款方式 |  联系方式
深圳市宝安区西乡五壹电子商行——粤ICP备16073394号-1;地址:深圳西乡河西四坊183号;邮编:518102
E-mail:51dz$163.com($改为@);Tel:(0755)27947428
工作时间:9:30-12:00和13:30-17:30和18:30-20:30,无人接听时可以再打手机13537585389